Please be cautious in using the transcripts.
They were created mechanically and have mostly not been checked or revised.
Here is how they were created:
This is an error-prone process.
Click here and press the right key for the next slide.
(This may not work on mobile or ipad. You can try using chrome or firefox, but even that may fail. Sorry.)
also ...
Press the left key to go backwards (or swipe right)
Press n to toggle whether notes are shown (or add '?notes' to the url before the #)
Press m or double tap to slide thumbnails (menu)
Press ? at any time to show the keyboard shortcuts
Do cultural differences in moral psychology explain political conflict on climate change?
the answer ...
1. ‘Moral convictions and the emotions they evoke shape political attitudes’
2. There are at least two foundational domains of human morality, including harm and purity.
3. ‘liberals and conservatives possess different moral profiles’
4. ‘liberals are more likely to view environmental issues in moral terms.’
5. ‘exposing conservatives to proenvironmental appeals based on moral concerns that uniquely resonate with them will lead them to view the environment in moral terms and be more supportive of proenvironmental efforts.’
1. ‘Moral convictions and the emotions they evoke shape political attitudes’
2. There are at least two foundational domains of human morality, including harm and purity.
3. ‘liberals and conservatives possess different moral profiles’
4. ‘liberals are more likely to view environmental issues in moral terms.’
5. ‘exposing conservatives to proenvironmental appeals based on moral concerns that uniquely resonate with them will lead them to view the environment in moral terms and be more supportive of proenvironmental efforts.’
Do cultural differences in moral psychology explain political conflict on climate change?
objection 1

‘all morality is understood through the lens of harm’ (Gray, Young, & Waytz, 2012).
Our results are ‘more consistent with a common dyadic template than with a specific number of distinct moral mechanisms that are differentially expressed across liberals and conservatives’ (Schein & Gray, 2015, p. 1158).
‘loyalty, purity, industriousness, and social order [...] are best understood as “transformations” or “intermediaries” of harm, values whose violation leads to perceptions of concrete harm’ (Schein & Gray, 2018).

What is an objection?
How many objections should I present?
objection 2
1. ‘Moral convictions and the emotions they evoke shape political attitudes’
2. There are at least two foundational domains of human morality, including harm and purity.
3. ‘liberals and conservatives possess different moral profiles’
4. ‘liberals are more likely to view environmental issues in moral terms.’
5. ‘exposing conservatives to proenvironmental appeals based on moral concerns that uniquely resonate with them will lead them to view the environment in moral terms and be more supportive of proenvironmental efforts.’

Exceptions
New Zealand: Harm and Fairness not linked to socially conservative/liberal (Davies, Sibley, & Liu, 2014)
‘Latvia is the only country [...] with a positive care-conservatism, and negative right-authority and right-sanctity associations.’
(Kivikangas, Fernández-Castilla, Järvelä, Ravaja, & Lönnqvist, 2021, p. 71)

objection 2
Why is purity sometimes linked to social conservatism and sometimes to social liberalism?
‘We hypothesized that the binding moral foundations would show a weaker relationship with political conservatism in Black people than in White people. Across two independent samples, we found support for this hypothesis’
‘some of the current items may conflate moral foundations with other constructs such as religiosity or racial identity.’
(Davis et al., 2016, p. e29)
harm
If I saw a mother slapping her child, I would be outraged.
It can never be right to kill a human being.
Compassion for those who are suffering is the most crucial virtue.
The government must first and foremost protect all people from harm.
purity
People should not do things that are revolting to others, even if no one is harmed.
I would call some acts wrong on the grounds that they are unnatural or disgusting.
Chastity is still an important virtue for teenagers today, even if many don’t think it is.
The government should try to help people live virtuously and avoid sin.
(Graham, Haidt, & Nosek, 2009, p. Appendix B)
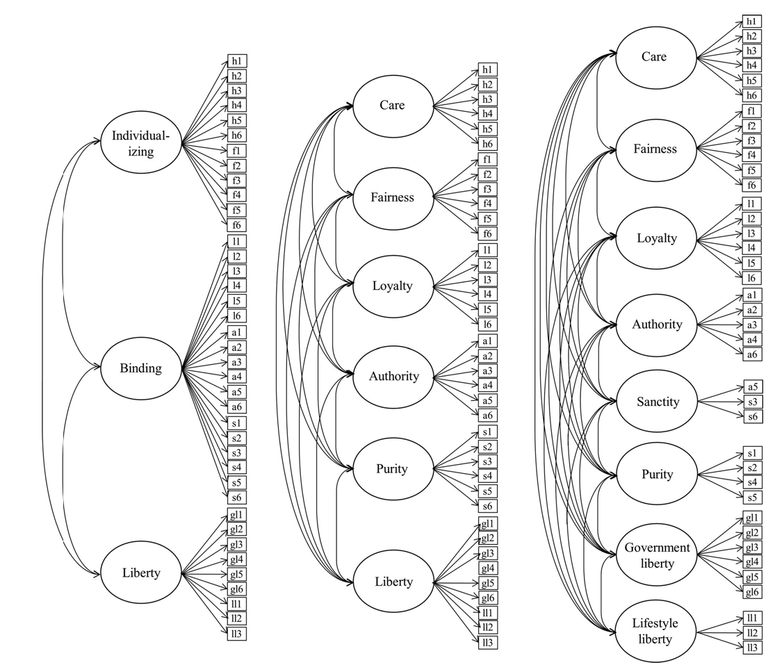
Does Moral Foundations Theory provide a model that is invariant?
Davies et al, 2014 : metric invariance for gender groups
(scalar invariance not tested)
Davis et al, 2014 : metric but not scalar invariance for Black people vs White people
Dogruyol et al, 2019 : metric non-invariance for WEIRD/non-WEIRD samples
Iurino and Saucier, 2020 : five-factor model not supported

Graham et al, 2009 figure 1 p.notes.handout.show: :t
‘across subscales, there were problems with scalar invariance, which suggests that researchers may need to carefully consider whether this scale is working similarly across groups before conducting mean comparisons’ (Davis et al., 2016, p. e27)
Maybe there is scalar invariance for some groups?
‘The results of this research suggest that the original MFQ permits meaningful generalizations across population strata, at least in WEIRD populations.’
(Nilsson, 2023, p. 171)
!
Nilsson (2023)
Sweden (nationally representative sample)
scalar invariance across left vs right groups
for an eight-factor models MFQ only
not for three- and six-factor models of MFQ

Nilsson (2023, p. figure~2)
Nilsson (2023)
Sweden (nationally representative sample)
scalar invariance across left vs right groups
for an eight-factor models MFQ only
not for three- and six-factor models of MFQ
Maybe there is scalar invariance for some groups? Not unless you ignore libertarians, black people, poor people, migrants, religious people ...
MFQ-2
fairness -> equality and proportionality (six factors)
scalar invariance ✓?
liberals differ from conservatives in scoring:
higher on care and equality
lower on proportionality, loyality, authority and purity
(Atari et al., 2023)
1. ‘Moral convictions and the emotions they evoke shape political attitudes’
2. There are at least two foundational domains of human morality, including harm and purity.
3. ‘liberals and conservatives possess different moral profiles’
4. ‘liberals are more likely to view environmental issues in moral terms.’
5. ‘exposing conservatives to proenvironmental appeals based on moral concerns that uniquely resonate with them will lead them to view the environment in moral terms and be more supportive of proenvironmental efforts.’

Graham et al, 2009 figure 1
Are the differences in means measurement artefacts?
On balance, this seems likely.
There is a risk of building a theory on measurement artefacts.
‘entire literatures can develop on the basis of faulty measurement assumptions.’
Davis et al, 2017 p. 128
Stop.
On balance, MFT seems to be supported by a growing body of evidence (use MFQ-2).
Failure of invariance should make it harder to find significant results.
Although limited, MFT is probably useful and there is no better alternative.
objection 3

Graham et al, 2009 figure 1
The Joan-Lars-Joseph objection (revised)
The evidence on cultural variation says conservatives and liberals differ little, if at all, on harm and fairness.*
The evidence does not say that conservatives put more weight on harm than on purity or authority.
This does not generate the prediction that socially conservative participants will be more likely to view climate issues as ethical issues when linked on one foundation (e.g. purity) than when linked to another foundation (e.g. harm).
objections 2 & 3 are complementary
puzzle
If the evidence for cultural variation in moral psychology is at best weak,
and if the theoretical argument for moral reframing is flawed,
why does moral reframing seem to work?